【盤點】“優質糧食工程”數億訂單 哪類儀器最受歡迎?
2017年以來,國家大力實施“優質糧食工程”,促進了國家、省、市、縣4級糧食質檢體系的基本建成,使我國糧食質量安全檢驗監測的技術裝備和力量不斷加強,也給上游科學儀器產業創造了重大發展機遇。
今年是“優質糧食工程”三年實施方案收官之年,相關的科學儀器采購訂單在各大招標網站持續可見。上半年項目的中標情況如何,哪里盛產采購大戶,還有哪些儀器商機未釋放?為解開疑惑,儀器信息網對半年來(2020年1月1日至6月30日)的“優質糧食工程”儀器相關招中標情況進行了統計,以饗讀者。
半年中標超億元 河北省一枝獨秀
雖然遭遇新冠疫情沖擊和政府預算縮緊,2020上半年“優質糧食工程”相關的儀器采購項目還是得以有序進行。上半年從采購網站統計到的中標項目共25個,累計中標金額為10331萬元,采購單位主要為各省市發改委、糧食局或糧油檢驗中心,個別省份采取集中采購,更多市縣則選擇了分散采購形式。
2020上半年“優質糧食工程”儀器中標省份分布

注:統計時間為2020年1月1日-2020年6月30日
上半年,河北、北京、湖北、四川、山西等9個省市都發布了“優質糧食工程”儀器招標公告,其中河北省一枝獨秀,僅其一個省份就發布了超過4000萬的采購訂單,主要由保定、定州、衡水、秦皇島4個市的需求帶動。北京、湖北兩地上半年的中標金額接近千萬元。據最新政采意向顯示,北京2020年度還將完成共14臺(套)設備的采購與投入使用,分別為烘焙蒸煮品嘗設備、面筋儀、磁力加熱攪拌器、氮吹儀,商機值得儀器廠商關注。
2020上半年“優質糧食工程”儀器詞頻TOP20

注:統計時間為2020年1月1日-2020年6月30日
上半年,天平、糧食重金屬檢測儀、真菌毒素速測儀、液相色譜儀、近紅外谷物成分測定儀、純水機成為“優質糧食工程”儀器采購的5大高頻詞匯。傳統分析儀器、糧食行業專用儀器、實驗室常用設備是采購“剛需”。
氣質聯用儀、液相色譜儀等中高端儀器標的多被進口品牌奪得,國產廠商在天平、糧食重金屬檢測、真菌毒素檢測、和面機、醒發箱等儀器市場有更大發揮空間,伯利恒、杭州大吉、東方孚德、華安麥科是這方面的代表廠商。
儀器信息網試圖對中標企業進行追溯,但由于多數項目披露的供應商僅為代理商,故無法進行比較。在此公布相關項目中標信息,供廣大讀者參考。
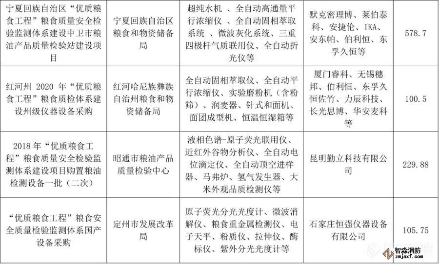
“優質糧食工程”儀器相關中標項目列表(1月1日至6月30日)





仍有大單待揭曉 各省市預算幾何?
進入7月份,“優質糧食工程”相關的儀器項目信息還在不斷更新中,能統計到的未開標金額將近8800萬元,僅新疆和兵團的采購金額就達4485萬元。儀器信息網將持續跟蹤相關報道,為您帶來更多大單信息。
“優質糧食工程”未開標儀器項目列表


蘇州智淼消防主營:應急管理部發布最新消防檢測儀器設備全套配備、防雷檢測裝置,火災現場勘查箱、消防監督檢查驗收箱、消防測試煙槍、試水裝置、建筑消防設施檢測箱、電氣防火檢測設備等,消防檢測設備網址:http://www.diuleng.cn/;電話:18910580194(何經理)
推薦文章
- 氣體滅火系統管道管件材質要求
- 室內消火栓、室外消火栓的保護距離是直線距離還是行走距離
- 14個強制性國家標準發布!覆蓋消防管理、火災探測報警、消防器具配件、防火涂料等重點領域
- 氣體啟動氣瓶的檢驗依據
- 自動噴水滅火系統工程消防施工質量驗收標準
- 甲類倉庫是否可以設置二層平臺?
- 自然排煙窗一定要形成對流才可以嗎
- 智淼新款一體式二合一煙溫試驗器及紅紫外火焰探測器功能試驗器
- 智淼新款一體式二合一煙溫試驗器及紅紫外火焰探測器功能試驗器
- 熱氣溶膠預制滅火系統不應設置在人員密集場所






蘇公網安備32058102002157號